H
HOLLIVERSE
Holliverse
WIKI · DOCS · ARCHIVE

URECKA PROJECT DOCUMENTATION · 2026

HOLLI
VERSE
고객 분석 서비스

고객 데이터를 기반으로 상담 이력·이용 패턴을 분석해
고객 특성을 시각화하는 B2B 분석 플랫폼

고객의 기본 정보, 서비스 이용 기간, 상담 이력을 통합 조회하고 자동 분류·필터링을 통해 CS 팀이 고객을 빠르게 파악할 수 있는 내부 어드민 시스템입니다.
프론트엔드, 백엔드, 인프라 역할을 분리해 실제 프로덕션 수준의 협업을 목표로 합니다.

0
TOTAL DOCS
7
CATEGORIES
0
MEMBERS
📁 프로젝트 로그 · 🎨 프론트엔드 · ⚙️ 백엔드 · 🏗️ 인프라 · 🔧 트러블슈팅 · 📐 팀 컨벤션 · 🔄 팀 회고 · 📁 프로젝트 로그 · 🎨 프론트엔드 · ⚙️ 백엔드 · 🏗️ 인프라 · 🔧 트러블슈팅 · 📐 팀 컨벤션 · 🔄 팀 회고 ·

CATEGORIES

7 CATEGORIES
01📁
프로젝트 로그
전체 진행 현황, 주요 결정 사항, 기능 구현 기록. 프로젝트의 뼈대.
진행 현황기능 명세설계 결정
02🎨
프론트엔드
client와 admin 두 영역으로 분리. 아래 버튼으로 필터링하세요.
03⚙️
백엔드
4개 도메인으로 분리. 아래 버튼으로 필터링하세요.
04🏗️
인프라
배포 환경, CI/CD, Docker, 클라우드 설정 기록.
DockerCI/CD배포
05🔧
트러블슈팅
인프라, 백엔드, 프론트엔드 이슈를 분리해 기록합니다.
06📐
팀 컨벤션
코드 스타일, Git 전략, PR 규칙, 네이밍 등 팀 약속 문서.
코드 스타일Git 전략PR 규칙
07🔄
팀 회고
주간·스프린트 회고. KPT로 팀의 성장을 기록합니다.
KPT주간 회고액션 아이템

RECENT DOCS

🔍
기본 썸네일
2월 4일 회의
1) 프로젝트 한 줄 방향
##전체회의 ✍️
기본 썸네일
2월 4일 오후 회의
1) 프로젝트 한 줄 방향
#전체회의 ✍️
기본 썸네일
2월 5일 회의
세부과업 3번째줄 질문 api 인지 아니면
#전체#기획 ✍️
기본 썸네일
2월 6일 오후회의
우리가 알아야할것
#전체#기획 ✍️
기본 썸네일
협업 및 소통 전략 (Jira, GitHub, Notion)
팀 ‘한살차이’의 효율적인 프로젝트 관리와 원활한 커뮤니케이션을 위한 도구별 사용 전략입니다.
#협업#Jira ✍️ 허영현
기본 썸네일
팀 '한살차이' 회의 룰
우리 팀은 프론트엔드 3명, 백엔드 4명으로 구성된 만큼 파트 간의 원활한 소통과 API 인터페이스 조율이 프로젝트의 성패를 좌우합니다. ...
#회의#소통 ✍️ 허영현
기본 썸네일
백엔드(BE) 코드 스타일 및 시스템 컨벤션
본 문서는 폴더 구조 외에 코드를 작성할 때 지켜야 할 문법적 스타일, 의존성 관리, 어노테이션 규칙 및 테스트 환경 설정에 대해 정의합니...
#BE#코드스타일 ✍️ 허영현
기본 썸네일
2월 9일 회의
회의 기록 시간: 10:00-12:00
#전체#기획 ✍️
백엔드 - System Architecture
백엔드 - System Architecture
고민 1. 배포 단위 및 시스템 설계 요구사항을 바탕으로 기능 명세서 작성 및 구체화 - 2월 9일 진행 기능 단위로 ...
#백엔드#시스템 아키텍처 ✍️ 김도연
기본 썸네일
2월 10일 회의
1. 인프라
#전체회의 ✍️
AWS CDK with Java를 선택한 이유
AWS CDK with Java를 선택한 이유
1. 개요 AWS CDK라는 이름, 처음 들으면 좀 낯설다. 나도 Holliverse 프로젝트에서 인프라를 맡기 전까지는, 인프라 구성이...
#AWS#CDK ✍️ 김도연
백엔드 - Domain Architecture
백엔드 - Domain Architecture
1. 서론 [ 항상 고려해야 하는 것 ] 새로운 기술/방향 도입에 대한 팀 모두의 러닝커브 (팀 전체 학습 비용이 실제...
#설계#도메인 설계 ✍️ 김도연
기본 썸네일
2월 12일 회의
회의 기록 시간: 14:00- 15:00
#전체 회의 ✍️
기본 썸네일
2월 13일 회의
회의 기록 시간: 16:30-
#전체회의 ✍️
기본 썸네일
DB 네이밍 및 Flyway 마이그레이션 컨벤션
프론트엔드와 백엔드 간의 명확한 데이터 소통, 그리고 운영 DB의 안정적인 관리를 위해 데이터베이스 명명 규칙과 마이그레이션 스크립트 작성...
#DB#Flyway ✍️ 허영현
기본 썸네일
Git 브랜치 전략 및 워크플로우
우리 팀은 안정적인 서비스 운영과 효율적인 병렬 개발(FE 3명, BE 4명)을 위해, Jira 티켓 기반의 브랜치 워크플로우를 사용합니다...
#브랜치 ✍️ 허영현
기본 썸네일
2월 19일 회의
회의 기록 시간: 10:00-
#전체회의 ✍️
기본 썸네일
API 및 URL 설계 컨벤션 (RESTful API)
프론트엔드와 백엔드 간의 명확하고 예측 가능한 통신을 위한 API 설계 표준입니다.
#API#URL ✍️ 허영현
기본 썸네일
2월 21일 회의
회의 기록 시간:
#전체회의 ✍️
기본 썸네일
2월 23일 회의
오후 회의
#전체회의 ✍️
기본 썸네일
디렉토리 구조 및 아키텍처 규칙
우리 팀의 백엔드 서버는 물리적으로는 1개의 서버(Monolith)이지만, 논리적으로는 customer와 admin 2개의 런타임으로 완벽...
#디렉토리 ✍️ 허영현
기본 썸네일
1차 MVP Infrastructure Architecture(V1)
[ 주요 생각 포인트 ] 외부 공개는 최소화하고 각 계층의 책임은 인프라, 어플리케이션 계층에서 확실하게 분리한다. ...
#인프라#설계 ✍️ 김도연
기본 썸네일
2월 26일 회의
김도연
#전체회의 ✍️
키워드 추출 라이브러리 선택 - 성능 지표 테스트
키워드 추출 라이브러리 선택 - 성능 지표 테스트
1. 개요 실제 U+ 또는 통신사의 상담 문의 내역을 직접 스크랩 또는 크롤링 할 수 없어 AI Hub의 민간 민원 상담 LLM 사전학습...
#지표분석#테스트 ✍️ 김도연
키워드 매핑 라이브러리 선택 - 성능 지표 테스트
키워드 매핑 라이브러리 선택 - 성능 지표 테스트
키워드 매핑 알고리즘 후보군 선정 1) 1차: 정규화 + Exact / Alias 매칭 핵심 아이디어 raw 키워드를 비교하기 전에 ...
#키워드#알고리즘 ✍️ 김도연
기본 썸네일
PR 및 코드 리뷰 규칙 (Code Review & PR Rules)
우리 팀은 코드 퀄리티를 유지하고 사이드 이펙트를 최소화하기 위해, 꼼꼼한 코드 리뷰와 자동화된 CI(Continuous Integrati...
#PR#코드리뷰 ✍️ 허영현
기본 썸네일
Git Commit Message Convention
일관된 커밋 히스토리 관리를 위해 아래의 규칙을 엄격하게 준수합니다. 규칙에 어긋나는 커밋은 Husky에 의해 자동으로 차단됩니다.
#git#커밋 ✍️ 허영현
기본 썸네일
3월 4일 회의
김도연
#전체회의 ✍️
기본 썸네일
3월 5일 회의
김도연
#전체회의 ✍️
기본 썸네일
상품 태그 및 postgres 벡터 임베딩
상품 태그 1. 데이터 활용력 / 인터넷 속도 태그명 부여 기준 주요 적용 대상 ...
#상품 태그#임베딩 ✍️ 최하영
화면 플로우 설계
화면 플로우 설계
Hollverse 고객 서비스의 화면 플로우 설계 및 설명입니다.
#IA (Information Architecture)#플로우차트 ✍️ 박준형
기본 썸네일
클라이언트 로깅 설계 및 구현
로깅 설계 및 구현
##log##context ✍️ 이수빈
기본 썸네일
로그인
전역 변수로 accessToken관리
##Zustand ✍️ 이수빈
기본 썸네일
디자인 시스템
디자인 시스템 설계
#디자인 시스템#Foundation ✍️ 박준형
추천시스템 구축기 1: 추천 방식의 변화
추천시스템 구축기 1: 추천 방식의 변화
캐릭터화 추천에서 개인화 추천으로 변경된 과정
##추천 #캐릭터 #개인화 ✍️ nonstop
추천 시스템 구축기 2: 상품 임베딩 및 개인별 추천 시스템 RAG
추천 시스템 구축기 2: 상품 임베딩 및 개인별 추천 시스템 RAG
추천 시스템 설계 방향
#추천시스템#rag ✍️ 최하영
기본 썸네일
키워드 추출&매핑 알고리즘 설계 전략
상담 고객의 입력 텍스트(문장/단어)에서 비즈니스 키워드를 정확하게 추출하고 매핑하기 위한 3단계(Stage 1~3) 하이브리드 알고리즘 ...
#알고리즘#설계 ✍️ 허영현
로그 파이프라인 1- 로그및 템플릿 설계
로그 파이프라인 1- 로그및 템플릿 설계
Part 0. 로그 전체 파이프라인 구축기 저희 서비스에서는 사용자의 행동을 수집하고, 이를 기반으로 고객의 특성을 정의하고 분류하고...
#redis#postgreSQL ✍️ 최하영
기본 썸네일
기술스택 및 폴더구조
기술스택, 폴더구조, 사용한 라이브러리 정리
##Next.js##Github ✍️ 이수빈
기본 썸네일
화면 플로우 설계
Hollverse 관리자 서비스의 화면 플로우 설계 및 설명입니다.
#IA (Information Architecture)#플로우차트 ✍️ 박준형
기본 썸네일
디자인 시스템
디자인 시스템 설
#디자인 시스템#Foundation ✍️ 박준형
ERD 설계 및 Flyway 기반 DB 형상 관리
ERD 설계 및 Flyway 기반 DB 형상 관리
ERD 설계 및 Flyway 기반 DB 형상 관리
##ERD #DB #형상관리 #Flyway #마이그레이션 ✍️ 허영현
기본 썸네일
로그 파이프라인 4- 최근 본 상품 조회 결론
최근 본 상품 기능은 처음에는 Redis 기반 실시간 캐시 구조를 검토했지만, 최종적으로는 Kafka Consumer + PostgreSQ...
#postgres ✍️ 최하영
로그 파이프라인 2- 클라이언트 로그 적재 장소로 S3 도입 이유
로그 파이프라인 2- 클라이언트 로그 적재 장소로 S3 도입 이유
RDS 에 직접 적재보단, S3에 적재하는것이 효율이좋다
#s3#Athena ✍️ nonstop
기본 썸네일
로그 파이프라인 3- 최근 본 상품 조회
이번에는 최근 본 상품 조회에 대한 고민과 결정 과정을 정리하겠습니다. 저희는 로그 수집 파이프라인을 설계할때 어떻게 추천 시스템까지 이...
#redis#최근 본 상품 ✍️ 최하영
AWS Step Function 실행 실패와 ECS 정상 상태 모순: CDK 배포 불일치와 Security Group Egress 누락 추적기
AWS Step Function 실행 실패와 ECS 정상 상태 모순: CDK 배포 불일치와 Security Group Egress 누락 추적기
1. 문제 발생
#AWS Security Group#Step Function ✍️ 김도연
기본 썸네일
이탈률 설계 고민
지금 고민은 5가지 이다. 0. 가중치는 어떻게 설계할지 1. 배치 점수와 실시간 점수를 어떻게 함께 운영할지 이탈률 요소 이탈률 ...
#이탈률 로직#가중치 ✍️ 최하영
이탈률 feature 확정과 테이블 설계
이탈률 feature 확정과 테이블 설계
이탈률에 측정 Feature 및 점수화 기준 설계 1. 이탈률 측정 구조 이탈 위험도는 크게 두개의 축으로 관리합니다. 배치 기반 f...
#이탈률#erd ✍️ 최하영
기본 썸네일
이탈률 설계
안녕하세요. 저희 프로젝트는 크게 두 축으로 구성되어 있습니다. 하나는 고객에게 맞춤형 상품을 추천하는 CRM 기능, 다른 하나는 고객의...
#이탈률 정의#churn_risk ✍️ 최하영
감정 분석 모델 선택 - 성능 지표 테스트
감정 분석 모델 선택 - 성능 지표 테스트
감정 분석 모델 선정 과정
#KoELECTRA-small#감정분석모델 ✍️ 허영현
기본 썸네일
이탈률 가중치 점수 산출
1. 이탈률 점수 설계 개요 본 시스템에서는 통신 서비스 고객의 **타 통신사 이동 및 요금제 해지 가능성(churn risk)**을...
#로그 기반#실시간 상담 ✍️ 최하영
기본 썸네일
이탈률 구현 설계 2 - 오케스트레이션 구축
해당 글에서는 이전 글에서 정리한 이탈률 생명주기를 바탕으로, 각 이벤트가 어떤 방식으로 이탈률 계산에 반영되는지, 그리고 이탈률 임계치에...
#이탈률#중앙화 ✍️ 김도연
Kafka 도입 이유
Kafka 도입 이유
Holliverse는 DAU 3만 명 규모의 트래픽을 안정적으로 수용하고, 실시간 추천과 대용량 분석을 동시에 처리하기 위해 이벤트 주도 ...
#kafka#결정 이유 ✍️ 최하영
Infra Architecture - Network
Infra Architecture - Network
1. 개요 이번에 인프라를 구축하면서 가장 먼저 설계와 함께 구축을 구현한 부분이다. 이번 설계의 가장 큰 목표는 '보안'이었다. Ho...
#AWS#Network ✍️ 김도연
Infra Architecture - CI/CD/CT
Infra Architecture - CI/CD/CT
1. 개요 - 중앙 Infra Repository 하나로 배포 통합 이번에 인프라를 설계하면서 Network Architecture 다음...
#workflow#Github Actions ✍️ 김도연
기본 썸네일
추천 정확도 테스트
테스트
#RAG 테스트 ✍️ 최하영
기본 썸네일
캐릭터 페르소나 지수 산정
6개의 성향 지수를 산출하고, 회원별 최고 T-score를 가진 지수를 해당 대표 페르소나로 선택하였습니다.
#캐릭터#6대 지수 ✍️ 최하영 nonstop
기본 썸네일
추천 시스템 상세 로직
Holliverse 추천 시스템은 고객 상태를 이해한 뒤 후보를 검색하고, 세그먼트와 페르소나에 맞는 설명까지 생성하는 운영형 RAG 추천...
#고객 컨텍스트#LLM ✍️ 최하영
[성능 개선] Holliverse 관리자 대시보드 회원 목록 조회 속도 최적화 (Timeout 해결)
[성능 개선] Holliverse 관리자 대시보드 회원 목록 조회 속도 최적화 (Timeout 해결)
1. 문제 상황 (Issue)
#인덱스#DB튜닝 ✍️ 허영현
상담 데이터 정확도 테스트 결과 보고서(Recall 91.34% / Micro F1 77.08% )
상담 데이터 정확도 테스트 결과 보고서(Recall 91.34% / Micro F1 77.08% )
1. 테스트 목적 본 테스트는 실제 U+ 전화 상담 데이터(50건)를 텍스트 형태로 정제한 뒤, 이를 기준 데이터셋으로 사용하여 상담 해...
#분석#키워드 분석 ✍️ 김도연
이탈률 구현 설계 1 - 이탈률의 생명주기
이탈률 구현 설계 1 - 이탈률의 생명주기
이전 이탈률 설계와 ML용 데이터 셋의 사용을 위해서 우리 서비스에 알맞는 다양한 Feature들을 선정했다. 이번 글에서는 선정된 Fea...
#이탈률#오케스트레이션 ✍️ 김도연
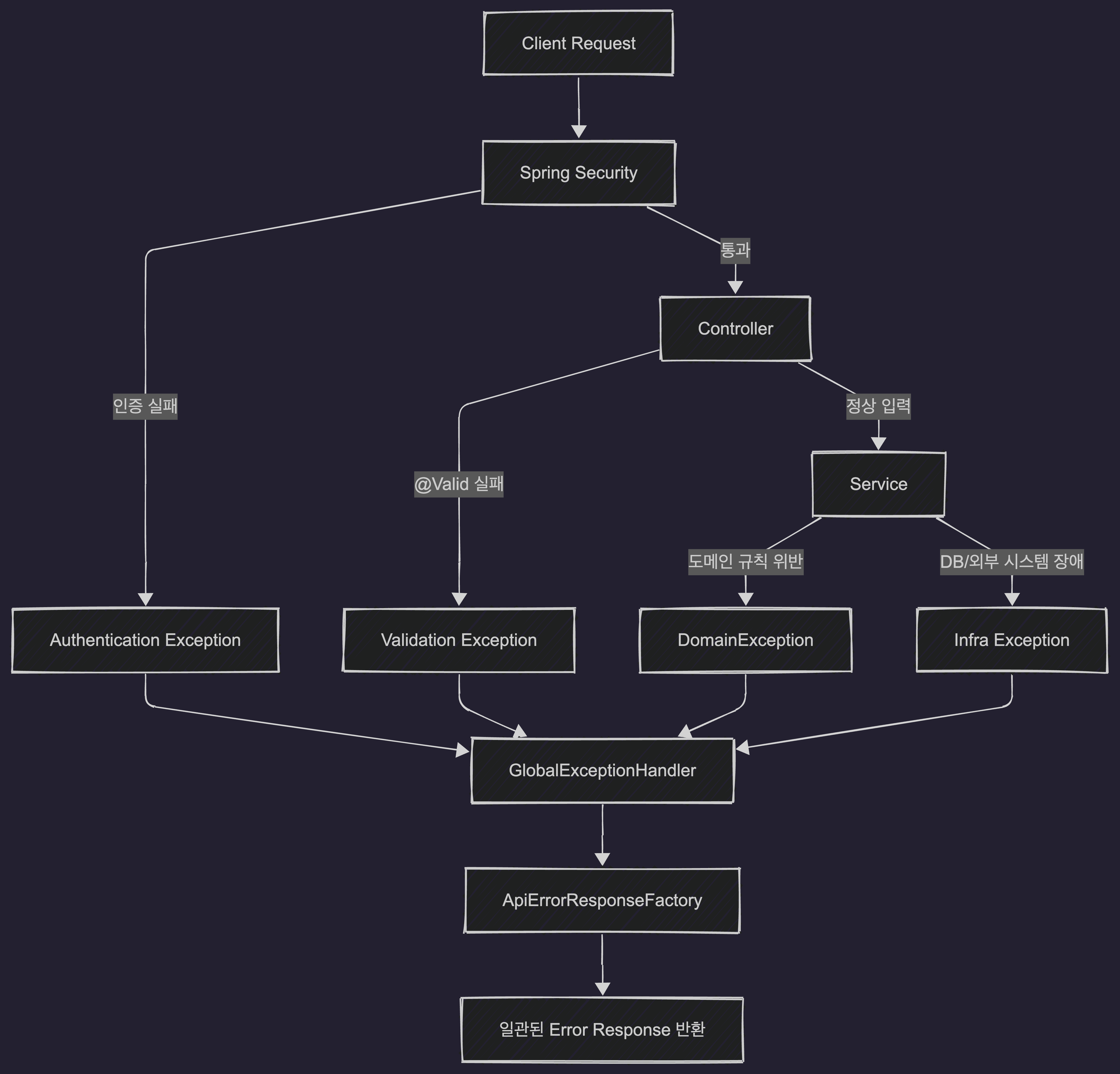
에외처리 고도화
에외처리 고도화
2026년 3월 20일 (금)에 진행한 융합 프로젝트 경진 대회에서 본선 3팀 중 하나로 진출하게 되었다. 그 과정에서 서비스 전반을 다시...
#예외처리#고도화 ✍️ 김도연
기본 썸네일
관리자단에서 쿠폰 발급 할때 트랜잭션 전략
1. 문제 상황
#쿠폰발급 ✍️ nonstop